杨府山高复
|
杨府山文化补习学校
加入收藏
|
联系我们
首页
学校概况
学校简介
机构设置
校长寄语
师资力量
校园风采
新闻动态
学校新闻
通知公告
教育资讯
学校新闻
名师风采
报考指南
志愿填报
招生简章
院校动态
专业介绍
分数线
招生专栏
招生简章
招生须知
入学须知
在线报名
在线报名
普高生报名
职高生报名
校友报到
联系我们
高考资源网
今天是:2025年10月17日 星期五
搜索
网站首页
/
高考冲刺
/
7选3 选考
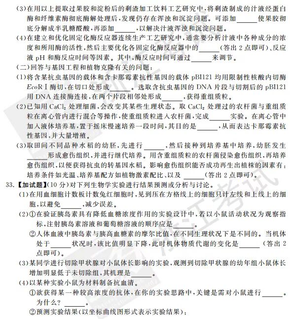
浙江省2018年4月选考生物
浏览次数:6397
发布时间:2018/4/15
生物
试题
参考答案
上一篇:
浙江省2018年4月选考物理
下一篇:
浙江省2018年4月选考化学
在线报名
400-0577-151
QQ在线客服
微信公众号
张老师新高考微信号
微信公众号
手机网站